| Hardware: Beunen op het Breadboard | |
|---|---|
| Naam | Beunen op het Breadboard |
| Locatie | Hack42 |
| Ruimte | Flexlab |
| Datum | 2024/01/13 13:37:00 |
| Contact | Mack, Duur |
| Info | De basic-basis van modular synth. |
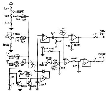
De werkingvan een VCO
De VCO (Voltage Controlled Oscillator) is een van de basis blokken van een synthesizer. In deze workshop gaan we een VCO uit componenten opbouwen en kijken hoe alle onderdelen invloed hebben op het geluid. Dit doen we naar aanleiding van de DIY modules van Erica Synths/ Moritz Klein.
Moritz Klein https://www.youtube.com/watch?v=QBatvo8bCa4
https://www.ericasynths.lv/shop/diy-kits-1/edu-diy-vco/
https://www.ericasynths.lv/media/VCO_MANUAL_v2.pdf
Je hoeft niet perse de DIY kit al aan te schaffen. Voor degene die dit nog (niet) gedaan hebben, proberen we een paar setjes onderdelen te hebben zodat je mee kunt experimenteren. De kosten van die setjes zal rond de 25 euro liggen. Gezien de levertijd zullen er geen modules voor de start besteld worden (te weinig animo gemeld) we kunnen op de eerste dag nog kijken of dat een optie is.
Datasheets VCO chips
40106: https://www.ti.com/lit/ds/symlink/cd40106b.pdf
074 https://www.ti.com/lit/ds/symlink/tl074.pdf
kleurcode weerstanden:
https://a29.veron.nl/naslag/weerstand-kleurcodering/
Deelnemers
Duur Duur
Wie?:
Projecten: nog geen
Madskills:
Klik voor meer info...
Mack Mack
Wie?: Deelnemer
Projecten: Zonnebloem
Madskills:
Klik voor meer info...- Flo
- Lisa
- Michelle
JanBee JanBee
Wie?: Deelnemer
Projecten: nog geen
Madskills:
Klik voor meer info...
Bix Bix
Wie?: Deelnemer
Projecten: Water, MuseumDatabase
Madskills:
Klik voor meer info...
Rhend Rhend
Wie?: niet opgegeven
Projecten: nog geen
Madskills: geen opgegeven
Klik voor meer info...
MacSimski MacSimski
Wie?: deelnemer
Projecten: Zwembad, Cafe Meijers Expo, BreadBoxje, 3D Printing for Glorious Home Inprovement, Industrial Rotary Ribbon Re-Inker, PaperTowel Dispenser, Raspberry Pi projecten, Mechanische T37 Telex, Legosafe, MuseumDatabase
Madskills:
Klik voor meer info...- Pojpe
- Flip
- Floran
- Yesim
Mergpijp Mergpijp
Wie?: Deelnemer
Projecten: nog geen
Madskills:
Klik voor meer info...
